- 发布人:党委宣传部
- 时间:2020-02-03
- 点击:6346
- 来源:
生命重于泰山,疫情就是命令,防范就是责任。全体重人科人都在行动!
高度重视,及时研究部署
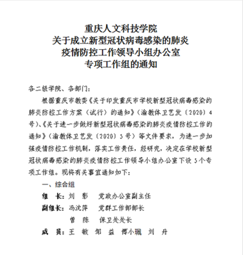
1月24日,学校第一时间成立疫情防控工作领导小组,制定疫情防控工作预案,印发了《BEAT365英国官网新型冠状病毒感染的肺炎疫情防控工作方案(试行)》,全面启动疫情防控工作。校领导在岗值班,建立专班、落实专人负责,强化责任意识,层层压实工作责任,确保各项防控工作依法依规、抓细抓实。1月26日晚上,校党委书记张卫平主持召开学校新型冠状病毒感染的肺炎疫情防控工作专题电话会议,第一时间传达学习贯彻习近平总书记在中央政治局常委会上关于新型冠状病毒感染的肺炎疫情防控工作的重要讲话精神和全市新型冠状病毒感染的肺炎疫情防控工作视频会议精神。1月29日学校转发《中共重庆市委教育工作委员会关于在新型冠状病毒感染肺炎疫情防控阻击战中发挥基层党组织战斗堡垒作用和党员先锋模范作用的通知》,1月31日,下发《BEAT365英国官网关于成立新型冠状病毒感染的肺炎疫情防控工作领导小组办公室专项工作组的通知》,保证疫情防范工作落到实处。



及时排查,形成防控机制
学校建立日报告制度,1月27日,学生工作与就业处负责学生管理,干部人事处负责教师员工管理,及时对全校涉及湖北籍师生员工,以及近期与湖北人员接触或春节期间途经、前往湖北等情况进行了排查。1月28日起,各二级单位每日向干部人事处报告在校人员名单,以掌握在校人员动态。干部人事处组织人力,统筹安排接下来的疫情防控工作。结合学校实际,编写了《BEAT365英国官网新型冠状病毒感染的肺炎防控知识手册》,草拟了学校关于做好教职工开学返校工作的预案。学生工作与就业处积极筛查BEAT365湖北籍学生信息,经筛查,BEAT365湖北籍学生共计183人,武汉籍学生6人。辅导员已与家长和学生取得联系,目前该部分学生情况良好,无异常状况。
与此同时,学校于1月23日通知了各二级学院暂停寒假所有学生实习(实践)活动,并于1月27日再次下发《关于暂停学生2020年寒假及春季学期实习(实践)活动的通知》,明确要求暂停2020年寒假及下学期实习(实践)活动,参加实习活动的480名学生已于28日前全部到家。学生出发日期、到达日期、具体班次、回家方式、联系电话等均有持续跟踪。
多方联动,共同抗“疫”
党委宣传部自1月23日起,通过学校官方公众号推出专题报道,发布了《致全校师生员工的一封信》《倡议书:面对疫情谣言,我们应该这样做……》等信息,号召全校师生员工同心戳力、共同抵御新型冠状病毒感染的肺炎疫情,引导师生员工不信谣、不传谣,理性、理智、科学应对当前疫情,凝心聚力打赢疫情防控攻坚战。同时各二级单位通过QQ工作群、微信群、钉钉群等平台向广大师生员工普及新型冠状病毒感染的肺炎预防知识,让每一位师生员工都知晓新型冠状病毒感染的肺炎预防知识,倡导保持健康生活方式,提高对新型冠状病毒感染的肺炎防治的正确认识和自我防护能力。

党委保卫部认真做好24小时值班,关闭学校除大校门外的所有侧门。校大门严格落实登记准入制度,严禁湖北籍车辆进入,对进校人员测量体温、车辆进行严格排查、登记,在重要关口粘贴疫情防范知识,巡逻保安定时在全校范围内进行安全及疫情巡查,切实做好疫情防护。




后勤处为在校值守人员配备口罩,工作人员每天上岗前必须测量体温,对食堂等公共场所定期消毒。



人文医院向全校师生发布了《新型冠状病毒感染的肺炎相关防治知识》,加强与合川区卫健委、合川区教委的联系,按要求做好了红外体温测量仪、N95口罩、外科口罩、消毒物品等相关防控物资的申购工作。特别设立了发热门诊,通过线上对全体医务人员开展病毒防范培训。据悉,从2月3日开始,校医院对学校进行大规模消毒工作。


学生工作与就业处心理健康教育与咨询中心向全体师生开通在线心理支持服务。

图书馆因疫情原因,暂时不对外开放,但与此同时,也联系知网、维普网等主流数据库,为特殊时期潜心科研教研的师生群体搭建网络知识搜索平台,保证正常工作有序开展。
一切终会过去,静候春暖花开,疫情防控,重人科与你同在!





校长信箱
书记信箱
公共服务
微信
微博
抖音